Page 55 - 中華民國109年版 全民健康保險會年報
P. 55
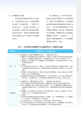
(二)四總額部門之建議 除一般服務之外,對於具有特殊性、
評核委員對四總額部門執行成果的評 鼓勵性或目標性的專案計畫,係列為專款項
核,主要聚焦於配合政策、民眾關切議題 目,108年計有37個專款項目,評核委員除
為主軸的「年度重點項目」,及費用占比 就計畫是否續辦及經費增減等提出建議(如
達9成以上的「一般服務」執行績效,給 表3-3),供110年度總額協商參考外,亦就
予改善建議,以做為未來制度推動及醫療 各專案之目標達成、執行情形、醫療成效等
服務改善的參考,摘錄評核委員對四總額 提出改善建議,有關專款項目之評核建議於
部門年度重點項目及一般服務之評核建議 總額協商之參用情形,詳見後段(「三、評
如表3-2。 核結果之後續獎勵與運用(二)評核建議於
總額協商之運用」)說明。
表3-2 評核委員對四總額部門年度重點項目及一般服務之建議
總額部門 年度重點項目及一般服務之建議
1. 年度重點項目「醫院分級醫療執行成效」、「護病比執行現況」: 53
(1) 醫學中心與區域醫院的病人差異性極大,對護理人力的需求及受到門診減量措施的影
響也不同,建議進行更細緻的分析,並對護病比進行 Case-mix(病例組合)校正。
(2) 建議進一步分析醫學中心及區域醫院減少的門診量內容,及病患特性與流向等,做為
改進及推動的參考。
2. 一般服務:
醫 院 (1) 對自費的監測有待深入探討,應進一步了解是否有不宜讓病人自費的核心服務。目前
對新醫療科技的引進過於保守,建議宜加速核心醫療項目納入健保給付,減少病人
負擔。
(2) 對新藥、新科技的預算投入,期能提出成果面的評價指標,如生命的延長或生活品質
的提升,以展示所創造的價值。
(3) 健保藥品給付金額已達年度健保總額 27%,且逐年持續成長;另平均每人藥費成長率
超過 6%,大於總額成長率,長期將壓縮其他醫療服務項目的點值,有檢討之必要。
1. 年度重點項目「西醫基層轉診執行概況」、「醫療給付改善方案成效」:
(1) 目前多選擇執行面成果做為績效指標,建議提出更具代表成效與價值的績效指標。
(2) 對於分級醫療之成效,轉診人數成長值得肯定,惟 108 年醫院轉診至基層慢性病病人
持續就醫人數雖有成長,但占率僅為 9.79%,建議研議提高民眾持續在基層就醫的
方案。
(3) 建議進一步分析轉診病人的特性及各分區推動的差異,及執行上之困難點,從中探討
西醫基層 有效介入方式,以提高基層的轉診接受率。
2. 一般服務:
(1) 部分專業醫療服務品質指標監測結果有上升趨勢,其中「整體剖腹產率」及「剖腹產
率─自行要求」高於醫院部門,宜加強注意。
(2) 民眾自費比例上升,且成長幅度大,請探討原因,並思考管理策略。
(3) 近 2 年品保款實施方案符合核發條件之院所家數占率上升,核發權重達 100% 家數占
率達 57.9%,請持續檢討品保款核發條件,訂定更具鑑別度之標準。

