Page 21 - 中華民國110年版 全民健康保險會年報
P. 21
ANNUAL REPORT
National Health Insurance Committee
Ministry of Health and Welfare
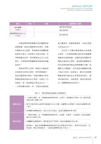
屬性 類目 對象 推薦機關 / 團體
政府機關 國家發展委員會
(2 席) 衛生福利部
專家學者及公正人士 衛生福利部
(7 席)
為使各類委員能確實代表所屬類別參 替人數過多,影響業務傳承,乃設定更替
與健保會,組成及議事辦法並規定,保險 比率為五分之一。
付費者代表之委員,不得兼具保險醫事服 另外界十分關切委員親自出席會議
務提供者身分;被保險人代表之委員,不 之情況,二代健保總檢討報告中亦建議委
得兼具雇主身分;專家學者及公正人士之 員應親自出席會議,以擔負起為所屬代表
委員,不得兼具保險醫事服務提供者或雇 類別表達意見之責任,爰組成及議事辦法
主身分。 明定委員任期內親自出席會議之次數,為
為達各界於立法時,對擴大社會參與 續聘之必要條件。並於組成及議事辦法第
及容納多元意見之期待,對於委員連任, 15條之1規定,被保險人、雇主及保險醫
組成及議事辦法規定,保險付費者代表及 事服務提供者代表之委員或其代理人,應
醫事服務提供者代表之委員,以連任一次 本於其代表性,出席會議、發言及參與表
為原則,每一屆並應至少更替五分之一, 決。相關遴聘規定如表2-2。
一方面為擴大參與,另一方面也為避免更
表2-2 健保會委員遴聘之相關規定
• 「保險付費者」及「保險醫事服務提供者」之委員,每屆應至少更替 1/5(組成及議
事辦法第 5 條第 2 項)
強制性規定 • 委員任期內親自出席委員會議達 2/3 之次數,為續聘之必要條件(組成及議事辦法第
7 條)
• 各團體於推薦委員時,採以 2 倍方式為之(組成及議事辦法第 4 條)
• 「保險付費者」及「保險醫事服務提供者」之委員,以連任 1 次為原則(組成及議事
辦法第 5 條第 2 項)
原則性規定 • 各團體於推薦委員時,應考量性別平等原則(組成及議事辦法第 4 條)
• 被保險人、雇主及保險醫事服務提供者代表之委員或其代理人,應本於其代表性,出
席會議、發言及參與表決。(組成及議事辦法第 15 條之 1)
2021 ANNUAL REPORT 19

