Page 72 - 中華民國113年版 全民健康保險會年報
P. 72
第
三
章
衛福部核(決)定內容中,8項屬公 (二)提升支付合理性,友善醫事人員環境與薪
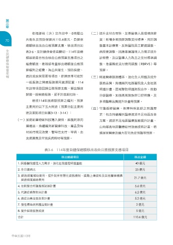
70 共衛生及預防保健共110.6億元,自健保 資:新增多項預算調整支付標準,用於調
全 總額移出改由公務預算支應,移出項目如 整基本診療章、反映醫院員工薪資調整、
民 表3-6。至於健保會委員關切,114年度總 病房費調整、因應基層護理人力需求提升
健 額基期是否包含移由公務預算支應項目之 診察費,及以醫事人力為主之支付標準調
康
保 經費額度,衛福部考量移出總額至公務預 整、急重難症支付費用調整(RBRVS)等
險
會 算編列之經費,為公共衛生、預防保健、 預算。
年
報 資訊或政策需要等項目,排擠原本可能於 (三)精進醫療服務體系,強化全人照護及提升
一般服務之醫療服務運用資源配置,114 服務品質:持續編列地區醫院全人全社區
年該等項目回歸公務預算支應,挪出額度 照護計畫、區域聯防照護跨院合作、推動
歸還一般醫療服務,爰不於基期扣除。 分級醫療、加強高風險族群口腔照護,及
檢視114年度總額預算之編列,預算 多項醫療品質提升計畫等預算。
主要用於以下五大用途(預算分配主要用 (四)守護偏鄉醫療,保障特殊族群之照護需
途及重點項目如圖3-13、3-14): 求:包含持續編列醫療資源不足地區改善
(一)加速新藥物新科技導入健保,維護民眾用 方案、資源不足地區醫療服務提升計畫、
藥權益:持續編列新醫療科技、藥品及特 山地離島地區醫療給付效益提昇計畫、精
材給付規定改變、暫時性支付、罕病、血 進居家醫療及擴大在宅急症照護等預算。
友病藥費及罕見疾病特材等預算。
表3-6 114年度自健保總額移出改由公務預算支應項目
移出總額項目 移出金額
1. 因應醫院護理人力需求,強化住院護理照護量能 40 億元
25 億元
2. 全日護病比
21.7 億元
3. 網路頻寬補助費用、提升院所智慧化資訊機制、獎勵上傳資料及其他醫事機構
網路頻寬補助費用
4. 住院整合照護服務試辦計畫 5.6 億元
5. 代謝症候群防治計畫 6.2 億元
6. 癌症治療品質改善計畫 5.2 億元
7. 慢性傳染病照護品質計畫 2 億元
8. 提升保險服務成效 5 億元
合計 110.6 億元
中華民國113年

